paloma blog

NWエンジニアやってます。主に自宅環境のお遊びを書きます。Pythonもちょっと。タイトルは好きなカクテルから。

2024-06-01から1ヶ月間の記事一覧

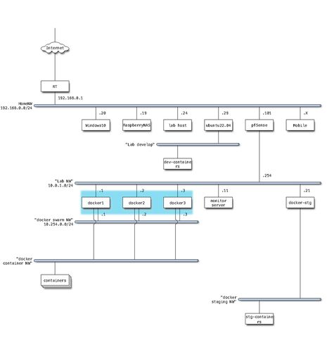
home labにstaging環境を追加

今までhome lab用のマシンの中には本番用というか実際に運用しているマシンしか無くて検証とかデプロイテストはubuntu desktop環境でやってました。 ubuntu desktopでmultipussを使った仮想環境なので動作確認するには申し分無いのですがlabのメモリも増やし…